Texas Instruments LP-MSPM0G3507 LaunchPad™ Development Kit
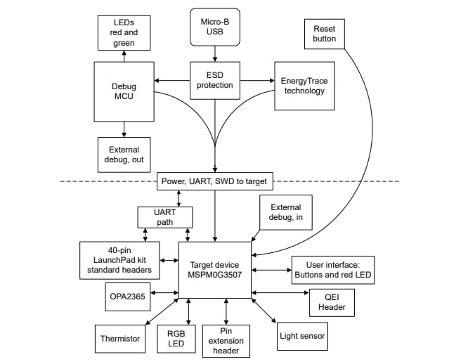
Texas Instruments LP-MSPM0G3507 LaunchPad™ Development Kit facilitates the evaluation of the MSPM0G3507. The TI LP-MSPM0G3507 kit incorporates everything required to start developing on the MSPM0G3507 M0+ MCU platform, including an onboard debug probe for programming, debugging, and energy measurements. The board contains three buttons, two LEDs (one is an RGB LED), and an analog temperature sensor and light sensor. The device additionally has an external buffer to establish high-speed ADC performance at 4MSPS.Features
- External ambient light sensor
- RGB to show the PWM control
- External buffer to show high-speed ADC at 4MHz
- External temperature sensor
Kit Contents
- MSPM0G3507 LaunchPad development kit
- Micro USB cable
- Quick Start Guide
Hardware
Block Diagram
Layout
Yayınlandı: 2023-08-02
| Güncellenmiş: 2025-03-10
