Texas Instruments LP8865-Q1 Multi-Topology LED Drivers

Texas Instruments LP8865-Q1 Multi-Topology LED Drivers provide a non-synchronous multi-topology solution with inductive fast dimming and operate at 4.5V to 65V wide input voltage range. These LED drivers' switching frequency is configured from 100kHz to 2.2MHz with an optional spread spectrum feature for better EMI performance. The LP8865-Q1 family of drivers provides multiple systematic protections, including LED open and short, sense resistor open and short, configurable thermal foldback, and shutdown. These drivers support analog, PWM, hybrid, and flexible dimming options, which can be configured through the PWM and ADIM input pins using simple high- and low-signals. The LP8865-Q1 drivers are ideal for automotive infotainment, automotive instrument clusters, Heads-up Displays (HUD), and automotive lighting. These LP8865-Q1 devices are AEC-Q100 qualified for automotive applications.

Features

  • AEC-Q100 Qualified for automotive applications:
    • Temperature grade 1 -40°C to 125°C, TA
  • Integrated MOSFET for buck, buck-boost, and boost topology:
    • 4.5V to 65V wide input voltage range
    • Integrated 2.6A and 150mΩ MOSFET
    • 100kHz to 2.2MHz switching frequency range
    • Spread spectrum for lower EMI
  • High precision power FET dimming:
    • Up to 2A output current in buck topology
    • Analog dimming (dimming ratio 256:1)
    • Fast PWM dimming (150ns pulse width)
    • Hybrid and flexible dimming
  • Full protection features:
    • Fault output
    • LED open and short protection
    • Cycle-by-cycle current limit
    • Switching FET failure protection
    • Thermal shutdown
    • Configurable thermal foldback curve

Applications

  • Automotive infotainment
  • Automotive instrument clusters
  • Heads-up Displays (HUD)
  • Automotive lighting

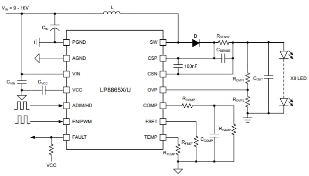
Application Schematic

Application Circuit Diagram - Texas Instruments LP8865-Q1 Multi-Topology LED Drivers

Block Diagram

Block Diagram - Texas Instruments LP8865-Q1 Multi-Topology LED Drivers

Performance Graph

Performance Graph - Texas Instruments LP8865-Q1 Multi-Topology LED Drivers
Yayınlandı: 2024-01-08 | Güncellenmiş: 2024-03-20