Texas Instruments LP886x-Q1 Automotive LED Driver
Texas Instruments LP886x-Q1 Automotive LED Driver is a low-EMI, easy-to-use LED driver with a DC-DC converter. The DC-DC converter supports both boost and SEPIC mode operation. The device has four or three high-precision current sinks that can be combined for higher current capability. The DC-DC converter also has adaptive output voltage control based on the LED forward voltages. This feature minimizes power consumption by adjusting the voltage to the lowest sufficient level in all conditions. For EMI reduction, DC-DC supports a spread spectrum for switching frequency and an external synchronization with a dedicated pin. A wide-range adjustable frequency allows the LP886x-Q1 to avoid disturbance for the sensitive frequency band.The input voltage range for the LP886x-Q1 is from 4.5V to 40V to support an automotive stop, start, and load dump condition. The Texas Instruments LP886x-Q1 also integrates extensive fault detection features.
Features
- AEC-Q100 qualified for automotive applications
- Device temperature grade 1: –40°C to +125°C, TA
- 3-, 4-channel 120mA LED driver for automotive LCD
- A high dimming ratio of 10 000:1 at 100Hz
- Current matching 1% (typical)
- LED string current up to 120mA per channel
- Outputs can be combined externally for higher current per string
- Integrated boost and SEPIC converter for LED string power
- Input voltage operating range 4.5V to 40V
- Output voltage up to 45V
- Integrated 3.3A switch FET
- Switching frequency 300kHz to 2.2MHz
- Switching synchronization input
- Spread spectrum for lower EMI
- Protection and fault detection
- Fault output
- Input voltage OVP, UVLO, and OCP
- Boost block SW OVP and output OVP
- LED open and short fault detection
- Power-line FET control for battery bus protection
- Automatic LED current reduction with external temperature sensor
- Thermal shutdown
Applications
- Backlight for
- Automotive infotainment
- Automotive instrument clusters
- Smart mirrors
- Heads-up displays (HUD)
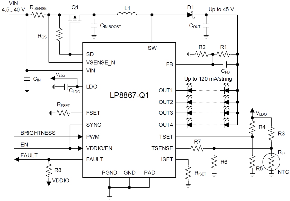
Simplified Schematic
Yayınlandı: 2019-10-01
| Güncellenmiş: 2023-11-17
