Texas Instruments OPAx607/OPAx607-Q1 CMOS Op Amps
Texas Instruments OPAx607/OPAx607-Q1 Rail-to-Rail Output CMOS Operational Amplifiers (Op Amps) are decompensated minimum gain of 6 V/V stable with low noise of 3.8nV/√Hz and wide gain bandwidth of 50MHz. The low noise and wide bandwidth of the OPAx607/OPAx607-Q1 devices make them attractive for general-purpose applications that require a good balance between cost and performance. The high-impedance CMOS inputs make the Texas Instruments OPAx607/OPAx607-Q1 an ideal amplifier to interface with sensors with high output impedance (for example, piezoelectric transducers).The OPAx607/OPAx607-Q1 devices feature a Power-down mode with a maximum quiescent current of less than 1µA, making the device suitable for portable battery-powered applications. The rail-to-rail output (RRO) of the OPAx607/OPAx607-Q1 devices can swing up to 8mV from the supply rails, maximizing dynamic range. The OPAx607/OPAx607-Q1 is optimized for low supply voltage operation as low as 2.2V (±1.1V) and up to 5.5V (±2.75V). It is specified over the temperature range of –40°C to +125°C. The Texas Instruments OPAx607-Q1 devices are AEC-Q100 qualified for automotive applications.
Features
- 50MHz gain-bandwidth product
- 900µA (typical) quiescent current
- 3.8nV/√Hz broadband noise
- 1.5µV/°C (maximum) input offset drift
- 120µV (typical) offset voltage
- 10pA (maximum) input bias current
- Rail-to-rail output (RRO)
- Decompensated, gain ≥ 6V/V (stable)
- 1µA (maximum) shutdown current
- 2.2V to 5.5V supply range
Applications
- Current-sensing
- Fishfinders and sonar
- Ultrasonic flowmeters
- Garden and power tools
- Printers
- Light curtains and safety guards
- Optical modules
- Handheld test equipment
- PM2.5 and PM10 particle sensors
Datasheets
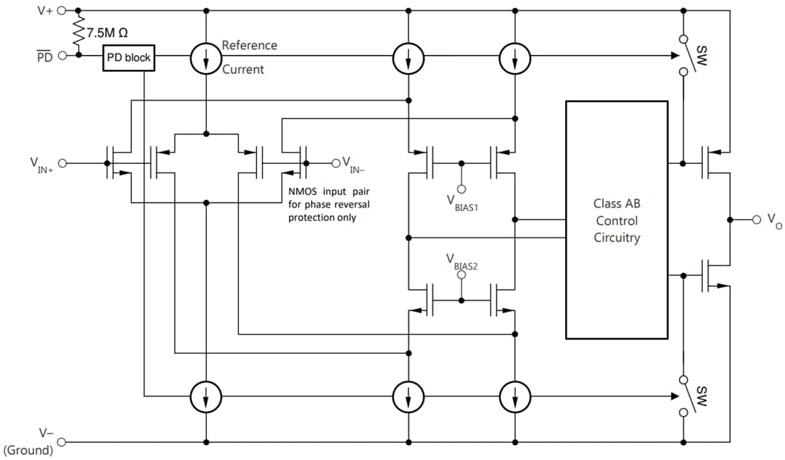
Functional Block Diagram
Yayınlandı: 2020-07-14
| Güncellenmiş: 2024-07-01
