Texas Instruments REF6200 High Precision Voltage References
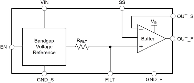
Texas Instruments REF6200 High Precision Voltage References have an integrated low output impedance buffer that enables the user to directly drive the reference (REF) pin of precision data converters. This can be done while preserving linearity, distortion, and noise performance. Most precision SAR and delta-sigma analog-to-digital converters (ADCs) switch binary-weighted capacitors onto the REF pin during the conversion process.In order to support this dynamic load, the output of the voltage reference must be buffered with a low-output impedance, high-bandwidth buffer. These devices are well suited, but not limited, to drive the REF pin of the ADS88xx family of SAR ADCs, and ADS127xx family of delta-sigma ADCs, as well as precision digital-to-analog converters (DACs).
Features
- Excellent temperature drift performance
- 3ppm/°C (max) from 0°C to +70°C
- Extremely low noise
- Total noise (5µVRMS with 47µF capacitor)
- 1/f noise (0.1Hz to 10Hz) (3µVPP/V)
- Integrated ADC drive buffer
- < 50mΩ (0-200kHz) low output impedance
- First sample precise to 18 bits with ADS8881
- Enables burst-mode DAQ systems
- 820µA low supply current
- 1µA low shutdown current
- ±0.05% high initial accuracy
- Very low noise and distortion
- SNR: 100.5dB, THD: –125dB (ADS8881)
- SNR: 106dB, THD: –120dB (ADS127L01)
- ±4mA output current drive
- Programmable short-circuit current
- Verified to drive REF pin of ADS88xx family of SAR ADCs and ADS127xx family of wideband ΔΣ ADCs
Applications
- ATE testers and oscilloscopes
- Test and measurement equipment
- Analog input modules for PLCs
- Medical equipment
- Precision data acquisition systems
Block Diagram
Yayınlandı: 2016-10-27
| Güncellenmiş: 2023-07-31
