Texas Instruments SN65HVD64 Coax Modem Transceiver
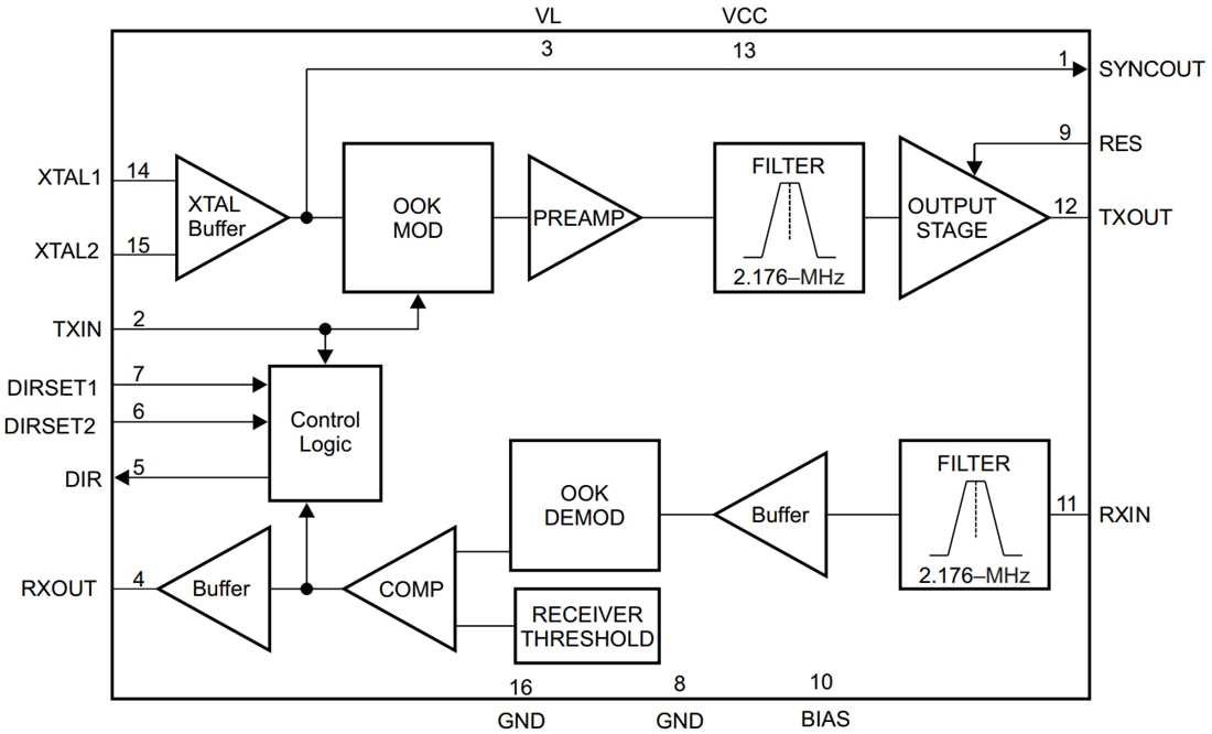
Texas Instruments SN65HVD64 Coax Modem Transceiver modulates and demodulates signals between a logic (baseband) interface and a frequency suitable for long coaxial media, to facilitate wired data transfer among radio equipment. The SN65HVD64 device is an integrated AISG transceiver designed to meet the requirements of the Antenna Interface Standards Group v2.0 and v3.0 specifications. The SN65HVD64 receiver integrates an active bandpass filter to enable the demodulation of signals even in the presence of spurious frequency components. The filter has a 2.176MHz center frequency. The transmitter supports adjustable output power levels from 0dBm to 6dBm delivered to the 50Ω coax cable. The Texas Instruments SN65HVD64 transmitter is compliant with the spectrum emission requirement provided by the AISG standard. A direction control output facilitates bus arbitration for an RS-485 interface. This device integrates an oscillator input for a crystal and also accepts standard clock inputs to the oscillator.Features
- 3V to 5.5V supply range
- 1.6V to 5.5V independent logic supply
- –15dBm to +5dBm wide-input dynamic range for receiver
- 0dBm to 6dBm adjustable power delivered by the driver to the coax
- Supports AISG V2.0 and V3.0
- Low-power standby mode
- Direction control output for RS-485 bus arbitration
- Up to 115kbps of signaling support
- 2.176MHz center frequency for an integrated active bandpass filter
- Supports -40°C to 120°C ambient temperatures
- 3mm × 3mm 16-pin VQFN package
Applications
- AISG – interface for antenna line devices
- Tower-Mounted Amplifiers (TMA)
- General modem interfaces
Functional Block Diagram
Yayınlandı: 2021-05-10
| Güncellenmiş: 2022-03-11
