Texas Instruments THP210 Fully Differential Amplifier
Texas Instruments THP210 Fully Differential Amplifier is an ultra-low offset, low-noise, high-voltage, precision, fully differential amplifier that easily filters and drives fully differential signal chains. The THP210 converts single-ended sources to differential outputs required by high-resolution analog-to-digital converters (ADCs). Designed for exceptional offset, low noise, and THD, the bipolar super-beta inputs yield a very low noise figure at low quiescent and input bias currents. The Texas Instruments THP210 is designed for signal conditioning circuits where low power offset and power consumption are required, along with an excellent signal-to-noise ratio (SNR).The THP210 features high-voltage supply capability, allowing for supply voltages up to ±18V. This capability enables high-voltage differential signal chains to benefit from the improved headroom and dynamic range without adding separate amplifiers for each polarity of the differential signal. Very low voltage and current noise enable the THP210 to be used in high-gain configurations with minimal impact on signal fidelity. The THP210 is characterized for operation over a wide temperature range of –40°C to +125°C and is available in an 8-pin VSSOP package.
Features
- ±40µV (maximum) input offset voltage
- 0.35µV/°C (maximum) input offset voltage drift
- 950µA at ±18V low supply current
- 2nA (maximum) low input bias current
- 15pA/°C (maximum) low input bias current drift
- 9.2MHz gain-bandwidth product
- 15V/µs differential output slew rate
- 3.7nV/√Hz at 1kHz low input voltage noise
- –120dB at 10kHz low THD + N
- Wide input and output common-mode range
- 3V to 36V wide single-supply operating range
- < 20µA low supply current power-down feature
- Overload power limit
- Current limit
- 8-pin VSSOP package
- –40°C to +125°C temperature range
Applications
- Data acquisition (DAQ)
- Analog input module
- Substation automation
- Semiconductor test
- Lab and field instrumentation
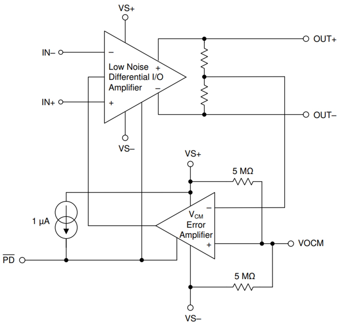
Functional Block Diagram
Yayınlandı: 2020-08-11
| Güncellenmiş: 2024-08-02
