Texas Instruments THS4535 Fully Differential Amplifier
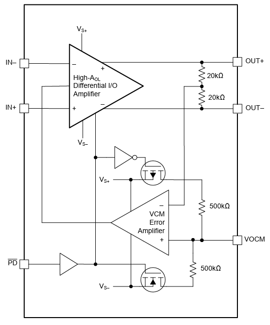
Texas Instruments THS4535 Fully Differential Amplifier is a high-precision, 60MHz amplifier designed to drive fully differential ADCs up to 2MSPS. This amplifier offers performance benefits over traditional dual op amps, including higher bandwidth and better phase balance between the outputs and the VOCM pin. The THS4535 provides a high transient current output drive to meet the needs of Successive Approximation Register (SAR) ADC charge injection and delta-sigma (ΔΣ) ADC precharge buffers. This differential amplifier operates at a -40°C to 125°C temperature range. The THS4535 amplifier is ideal for 16-bit to 20-bit, differential, SAR and ΔΣ drivers, differential active filters, motor drives, battery testers, and power analyzers.
Features
- 65MHz (G = 1V/V) bandwidth
- 80MHz gain bandwidth product
- 2mV (maximum) offset voltage
- 1.4μV/°C (maximum) offset drift
- 2.7V to 5.5V supply operating range
- Low harmonic distortion:
- HD2: 125dBc at 2VPP, 10kHz
- HD3: 114dBc at 2VPP, 10kHz
- 47V/µs and 57V/µs (rising and falling) slew rate
- Low noise:
- 4.3nV/√Hz (2.5kHz 1/f corner) voltage noise
- 70fA/√Hz current noise
- ±40pA at 125°C (maximum), low bias, and offset current
- 4.7mA supply current
- Negative Rail Input (NRI)
- 100mV from rails (typical) Rail-to-Rail Output (RRO)
- -40°C to 125°C operating temperature range
Applications
- 16-bit to 20-bit, differential, SAR, and ΔΣ drivers
- Differential active filters
- Motor drives
- Battery testers
- Power analyzers
Schematic
Block Diagram
