Texas Instruments TLV6700/TLV6700-Q1 High Voltage Window Comparator
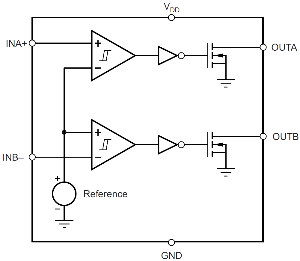
Texas Instruments TLV6700/TLV6700-Q1 High Voltage Window Comparator operates over a 1.8V to 18V range and has two high-accuracy comparators with an internal 400mV reference and two open-drain outputs rated to 18V. The TLV6700/TLV6700-Q1 can be used as a window comparator or as two independent comparators; the monitored voltage can be set with external resistors. OUTA is driven low when the voltage at INA+ drops below (VITP – VHYS) and goes high when the voltage returns above the respective threshold (VITP). OUTB is driven low when the voltage at INB– rises above VITP and goes high when the voltage drops below the respective threshold (VITP – VHYS). Both comparators in the TLV6700/TLV6700-Q1 include built-in hysteresis to reject brief glitches, ensuring stable output without false triggering. The Texas Instruments TLV6700-Q1 devices are AEC-Q100 qualified for automotive applications.Features
- 1.8V to 18V high supply voltage range
- An adjustable threshold down to 400mV
- High threshold accuracy
- 0.5% max at 25°C
- 1.0% max over temperature
- 5.5µA (typ) low quiescent current
- Open-drain outputs
- 5.5mV (typ) internal hysteresis
- –40°C to 125°C temperature range
- Thin SOT-23-6 package
Applications
- Notebook PCs and tablets
- Smartphones
- Digital cameras
- Video game controllers
- Relays and circuit breakers
- Portable medical devices
- Door and window sensors
- Portable and battery-powered products
Datasheets
Functional Block Diagram
Yayınlandı: 2018-05-18
| Güncellenmiş: 2023-01-10
