Texas Instruments TPD3S0x4/Q1 Current Limit Switch & ESD Protection
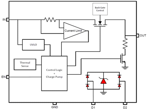
Texas Instruments TPD3S0x4/Q1 Current Limit Switch & ESD Protection Devices are integrated devices that feature a current limited load switch and a two channel Transient Voltage Suppressor (TVS) based Electrostatic Discharge (ESD) protection diode array for USB interfaces. The TPD3S0x4 devices are intended for applications such as USB where heavy capacitive loads and short-circuits are likely to be encountered; TPD3S0x4's provide short circuit protection and over current protection. The TPD3S0x4's limit the output current to a safe level by operating in constant current mode when the output load exceeds the current limit threshold. The fast overload response eases the burden on the main 5V power supply by quickly regulating the power when the output is shorted. The rise and fall times for the current limit switch are controlled to minimize current surges when turning the device on and off. The TPS3S0x4-Q1 devices are AEC-Q100 qualified for automotive applications.Features
- Continuous current ratings of 0.5A and 1.5A
- Fixed and constant current limits of 0.85A and 2.15A (Typ.)
- Fast overcurrent response - 2μs
- Integrated output discharge
- Reverse current blocking
- Short-circuit protection
- Over temperature protection with auto-restart
- Built-in soft-start
- -40°C to 85°C ambient temperature range
- Product regulatory compliance:
- UL recognized component (UL 2367, Standard for Solid-State overcurrent protectors)
- CB File No. E169910 to IEC 60950-1, Information Technology equipment
- IEC 61000-4-2 level 4 ESD protection (external pins)
- ±12-kV contact discharge (IEC 61000-4-2)
- ±15-kV air gap discharge (IEC 61000-4-2
Applications
- USB ports/hubs
- Laptops
- Desktops
- High-Definition digital TVs
- Set-Top Boxes
Functional Block Diagram
Additional Resources
Yayınlandı: 2015-03-18
| Güncellenmiş: 2022-03-11
