Texas Instruments TPS22919/TPS22919-Q1 Load Switches
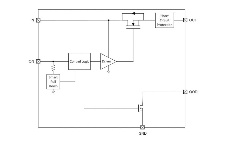
Texas Instruments TPS22919/TPS22919-Q1 Load Switches offer an adjustable quick output discharge and a controlled slew rate. The TPS22919 Switch includes an N-channel MOSFET that can operate over an input voltage range of 1.6V to 5.5V and supports a maximum continuous current of 1.5A. The device features an ON state controlled by digital input, capable of interfacing directly with low-voltage control signals. A Smart Pull Down keeps the ON pin from floating until system sequencing is complete when power is first applied. Once the pin is deliberately driven High (>VIH), the Smart Pull Down will be disconnected to prevent unnecessary power loss.The Texas Instruments TPS22919/TPS22919-Q1 load switch implements a self-protected feature that will protect itself from short-circuit events on the output of the device. Additionally, the device offers a thermal shutdown to prevent any damage from overheating. The TPS22919/TPS22919-Q1 is characterized for operation over a junction temperature range of –40°C to 125°C and is available in a standard SC-70 package. The Texas Instruments TPS22919-Q1 devices are AEC-Q100 qualified for automotive applications.
Features
- 1.6V to 5.5V input operating voltage range (VIN)
- 1.5A maximum continuous current (IMAX)
- On-Resistance (RON)
- 5V VIN: 89mΩ (typical)
- 3.6V VIN: 90mΩ (typical)
- 1.8V VIN: 105mΩ (typical)
- 3A (typical) output short protection (ISC)
- Low power consumption
- ON state (IQ): 8µA (typical)
- OFF state (ISD): 2nA (typical)
- Smart ON pin pull down (RPD)
- ON ≥ VIH (ION): 100nA (maximum)
- ON ≤ VIL (RPD): 530kΩ (typical)
- Slow Turn ON timing to limit inrush current (tON)
- 5.0V Turn ON time (tON): 1.95ms at 3.2mV/µs
- 3.6V Turn ON time (tON): 1.75ms at 2.7mV/µs
- 1.8V Turn ON time (tON): 1.5ms at 1.8mV/µs
- Adjustable output discharge and fall time
- Internal QOD resistance = 24Ω (typical)
Applications
- Personal electronics
- Set-top box
- HDTV
- Multi-function printer
Block Diagram
Yayınlandı: 2019-03-20
| Güncellenmiş: 2023-08-09
