Texas Instruments TPS23521 -48V Hot Swap Controllers
Texas Instruments TPS23521 -48V Hot Swap Controllers are high-performance, small-sized, and reduce cost in high-power applications. The device qualifies high-power telecom systems to comply with rigorous transient requirements. Enduring lightning surge tests are easier with the 200V absolute maximum rating and the 400µA sourcing current, allowing fast recovery time and avoiding system resets. Brownouts and input steps, such as those required by the ATIS 0600315.2013, are more manageable to pass due to the dual current limit. The Texas Instruments TPS23521 provides accurate undervoltage and overvoltage protection along with programmable thresholds and hysteresis.Features
- –10V to –80V DC operation, –200V absolute maximum
- Soft start cap disconnect
- Dual hot-swap gate drive
- Dual current limit (based on VDS)
- 25mV ±4% when low VDS
- 3mV ±25% when High VDS
- 400µA gate sourcing current
- Programmable UV (±1.5%) and OV (±2%)
- Programmable hysteresis (±11%)
- Retries after time out
- 16-pin TSSOP
Applications
- Remote radio units
- Baseband units
- Routers and switchers
- Small cells
- –48V telecommunications infrastructure
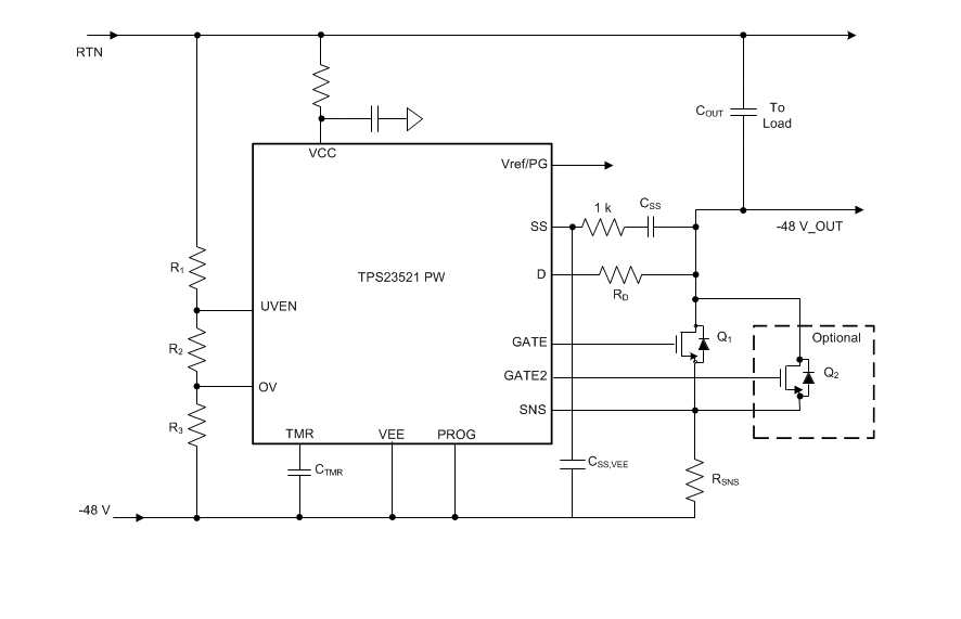
Simplified Schematic
Yayınlandı: 2018-04-11
| Güncellenmiş: 2022-11-23
