Texas Instruments TPS53820 Integrated Step-Down Converter
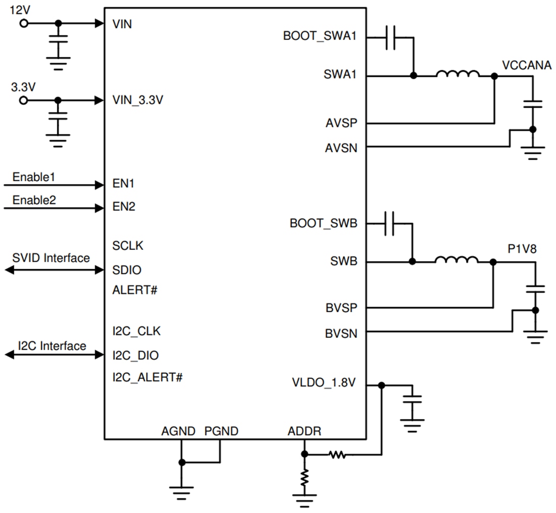
Texas Instruments TPS53820 Integrated Step-Down Converter is a D-CAP+ mode integrated step-down converter for low current SVID rails of Intel CPU power supplies. It provides up to two outputs to power the low-current SVID rails, such as VCCANA (5.5A) and P1V8 (4A). TPS53820 employs D-CAP+ mode control to provide fast load transient performance. Internal compensation allows ease of use and reduces external components. TPS53820 provides telemetry, including input voltage, output voltage, output current, and temperature reporting. Over-voltage, over-current, and over-temperature protection is also provided. The Texas Instruments TPS53820 is packaged in a thermally enhanced 35-pin QFN and operates between –40°C and 125°C.Features
- Single-chip to support Intel VR13.HC SVID POL applications
- Two outputs to support VCCANA (5.5A) and P1V8 (4A)
- D-CAP+™ Control for fast transient response
- Wide input voltage (4.5V to 15V)
- Differential remote sense
- Programmable internal loop compensation
- The per-phase cycle-by-cycle current limit
- Programmable frequency from 800kHz to 2MHz
- I2C system interface for telemetry of voltage, current, output power, temperature, and fault conditions
- Over-current, over-voltage, over-temperature protection
- Low quiescent current
- 5mm × 5mm, 35-pin QFN, PowerPAD package
Applications
- Low current SVID rails for Intel server platforms
Simplified Application
Yayınlandı: 2020-08-12
| Güncellenmiş: 2024-08-07
