Texas Instruments TPS562207S FCCM Mode Synchronous Buck Converter
Texas Instruments TPS562207S FCCM Mode Synchronous Buck Converter is a simple, easy-to-use, 2A synchronous buck converter in a SOT563 package. The device is optimized to operate with minimum external components and to achieve a low standby current. This switch-mode power supply (SMPS) device employs D-CAP2 mode control providing a fast transient response and supporting both low-equivalent series resistance (ESR) output capacitors such as specialty polymer and ultra-low ESR ceramic capacitors with no external compensation components.The Texas Instruments TPS562207S operates in Forced Continuous Conduction Mode (FCCM), which maintains fixed switching frequency and output voltage ripple is very small. The TPS562207S is available in a 6-pin 1.6mm × 1.6mm SOT563 (DRL) package and specified from a –40°C to 125°C junction temperature.
Features
- 2A converter with integrated 140mΩ and 84mΩ FETs
- D-CAP2™ mode control with fast transient response
- 4.3V to 17V input voltage range
- 0.804V to 7V output voltage range
- Forced continuous conduction mode
- 580kHz switching frequency
- Low shutdown current of less than 3µA
- 1.5% feedback voltage accuracy (25°C)
- Supports pre-bias start-up
- Cycle-by-cycle overcurrent limit
- Hiccup-mode overcurrent protection
- Non-latch UVP and TSD protections
- 1.2ms fixed soft start
Applications
- SMPS power supply for TV
- Smart speaker
- Wired networking
- Digital set-top box (STB)
- Surveillance
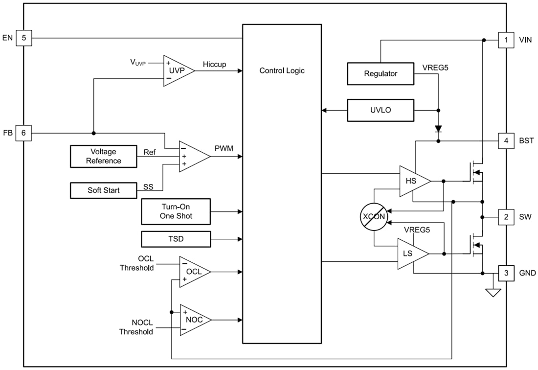
Functional Block Diagram
Yayınlandı: 2021-01-08
| Güncellenmiş: 2022-03-11
