Texas Instruments TPS62147/TPS62148 Step-Down Converters
Texas Instruments TPS62147/TPS62148 Step-Down Converters are high-efficiency and easy-to-use synchronous step-down DC/DC converters based on the DCS-Control™ Topology. The wide input voltage range of 3V to 17V makes them suitable for multi-cell Li-Ion and 12V intermediate supply rails. The devices provide a 2A continuous output current. Each device automatically enters Power Save Mode at light loads to maintain high efficiency across the whole load range. This feature makes them well-suited for applications that require connected standby performance, like industrial PC and video surveillance. With the MODE pin set to low, the switching frequency is adapted automatically based on the output current and the input and output voltage. This technique, called Automatic Efficiency Enhancement (AEE™), maintains high conversion efficiency over the whole operation range. The Texas Instruments TPS62147 and TPS62148 provide a 1% output voltage accuracy in PWM mode, enabling the design of a power supply with high output voltage accuracy. The FSEL pin allows setting a switching frequency in forced PWM mode of 1.25 MHz or 2.5 MHz, respectively.Features
- Output voltage accuracy ±1% over specified TJ range (PWM mode)
- 3V to 17V input voltage range
- Quiescent current 18µA typical
- An output voltage from 0.8V to 12V
- Adjustable soft-start
- Forced PWM or PWM/PFM operation
- Switching frequency of 1.25MHz or 2.5MHz in forced PWM
- Precise ENABLE input allows
- User-defined undervoltage lockout
- Exact sequencing
- 100% duty cycle mode
- Automatic Efficiency Enhancement AEE™
- DCS-Control™ topology
- Active output discharge (TPS62148)
- HICCUP overcurrent protection (TPS62147)
- Power Good output
- Available in 2mm×3mm VQFN package
Applications
- Standard 12V rail supplies
- Mobile and embedded computers
- POL supply from multiple batteries
- Factory automation, PLC, industrial PC
- Building automation, video surveillance
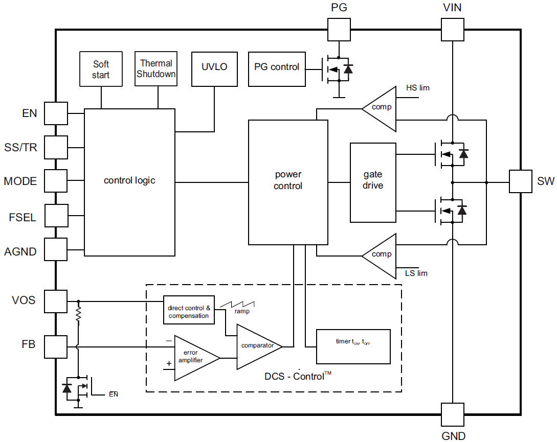
Functional Block Diagram
Yayınlandı: 2018-05-11
| Güncellenmiş: 2022-12-30
