Texas Instruments TPS63810/TPS63811 2.5A Buck-Boost Converters
Texas Instruments TPS63810/TPS63811 2.5A Buck-Boost Converters are high-efficiency and high-output current devices fully programmable through I2C. Depending on the input voltage, the TPS63810/TPS63811 Converters automatically operate in boost, buck, or in a novel 4-cycle buck-boost mode.The TPS63810/TPS63811 reduces output voltage ripple when the transitions between modes happen at defined thresholds and avoids unwanted toggling. Two registers, accessible through I2C, set the output voltage, and a VSEL pin selects which output voltage register is active. This feature allows the devices to support dynamic voltage scaling. The Texas Instruments TPS63810/TPS63811 2.5A Buck-Boost Converters transits in a defined, programmable ramp rate if the output voltage register changes during operation or the VSEL pin is toggled.
Features
- Input voltage range: 2.2V to 5.5V
- Output voltage range: 1.8V to 5.2V
- I2C-configurable during operation and shutdown
- VSEL pin to toggle between two output voltage presets
- Output current
- Up to 2.5A for VI ≥ 2.5V, VO = 3.3V
- Up to 2.5A for VI ≥ 2.8V, VO = 3.5V
- High efficiency over the entire load range
- Low 13μA operating quiescent current
- Automatic power save mode and forced PWM mode (I2C-configurable)
- Peak current-mode buck-boost architecture
- Defined transitions between buck, buck-boost, and boost operation
- Forward and reverse current operation
- Start-up into pre-biased outputs
- Safety and robust operation features
- Integrated soft start
- Overtemperature and overvoltage protection
- True load disconnect during shutdown
- Forward and backward current limit
- Two device options:
- TPS63810: Pre-programmed output voltages (3.3V, 3.45V)
- TPS63811: Program output voltages before start-up
- Solution size of <20mm2 with only four external components
Applications
- System pre-regulator (smartphone, tablet, tracking and telematics, EPOS, TWS earphones, medical hearing aids)
- Point-of-load regulation (Time-of-Flight camera sensors, port/cable adapter, and dongle)
- Thermoelectric device supply (TEC, optical modules)
- Broadband network radio or SoC supply (IoT, home automation, EPOS)
Simplified Schematic
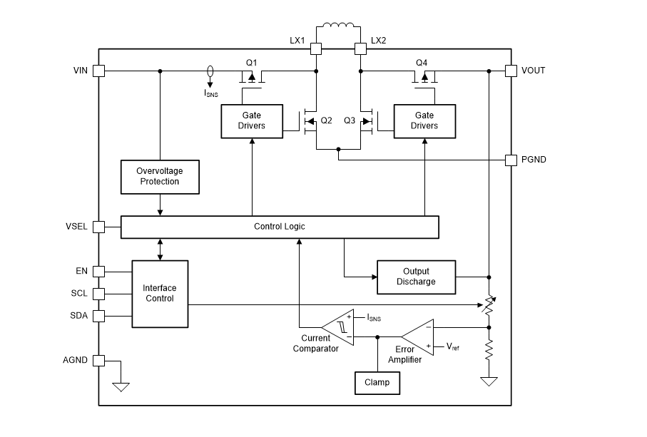
Block Diagram
Yayınlandı: 2020-01-24
| Güncellenmiş: 2024-05-13
