Texas Instruments TPS7A26 LDO Linear Voltage Regulators
Texas Instruments TPS7A26 LDO Linear Voltage Regulators offer a very low quiescent current (IQ) and an input voltage range of 2.4V to 18V. The TPS7A26 Regulators provide features that allow modern appliances to meet increasingly rigorous energy requirements and help extend battery life in portable power solutions.The Texas Instruments TPS7A26 has fixed and adjustable versions with 1% output regulation accuracy, providing precision regulation for microcontroller (MCU) references. The fixed-voltage version eliminates external resistors and minimizes the printed circuit board (PCB) area. The adjustable version uses feedback resistors to set the output voltage from 1.24V to 17.45V for more flexibility or higher output voltages.
The device can provide a reset to an MCU or be wire-ORed and level-shifted with other open-drain PGs to offer a system-wide PG or reset using the open-drain, power-good (PG) output. The TPS7A26 LDO has an efficient operation with a maximum dropout voltage of less than 590mV at 500mA current. The maximum dropout voltage allows 87.7% efficiency from a 5.7V input voltage (VIN) to a 5.0V output voltage (VOUT).
Features
- 2.0µA ultra-low IQ
- 2.4V to 18V input voltage
- Output voltage options available
- Fixed: 1.25V to 5V
- Adjustable: 1.24V to 17.4V
- 1% accuracy over temperature
- Low dropout: 590mV (max) at 500mA
- Open-drain, power-good output
- Active overshoot pulldown protection
- Thermal shutdown and overcurrent protection
- –40°C to +125°C operating junction temperature
- Stable with 1µF output capacitors
- Package: 6-pin WSON
Applications
- Home and building automation
- Multicell power banks
- Smart grid and metering
- Portable power tools
- Motor drives
- White goods
- Portable appliances
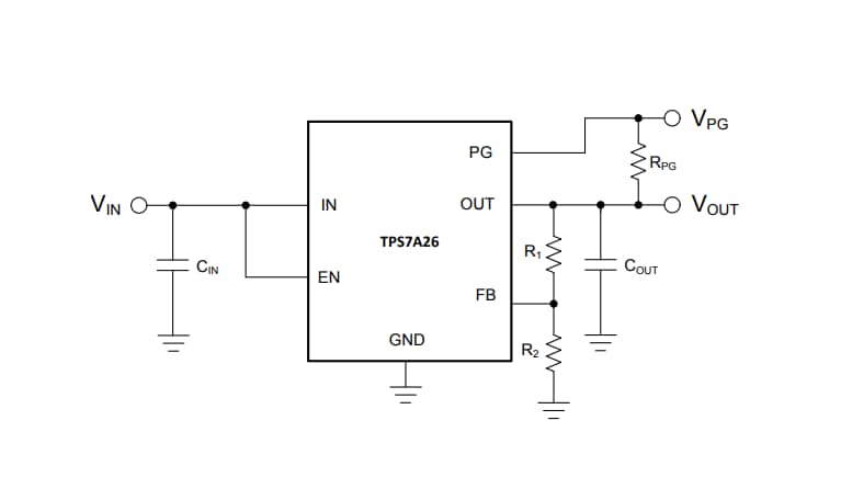
Typical Application Circuit
Block Diagram
