Analog Devices Inc. DC2658A Demonstration Circuit
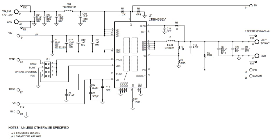
Analog Devices DC2658A Demonstration Circuit is a 42V, 6A synchronous step-down second-generation silent switcher. This demonstration circuit adopts spread spectrum frequency modulation and features the LT8643S switching regulator. The Analog Devices DC2658A demonstration circuit is designed for a 5V output from a wide 5.8V to 42V input voltage range that allows a variety of input sources. The LT8643S is a compact, ultralow emission, high efficiency, and high speed synchronous monolithic step-down switching regulator.Specifications
- 5.8V to 42V input supply range with EMI filter
- 5V typical output voltage
- 6A maximum output current
- 2MHz typical switching frequency
- 94.2% efficiency
Performance Graphs
Schematic Diagram
Yayınlandı: 2019-07-05
| Güncellenmiş: 2024-03-12
