Analog Devices / Maxim Integrated MAXNANOPWRBD Evaluation Kit
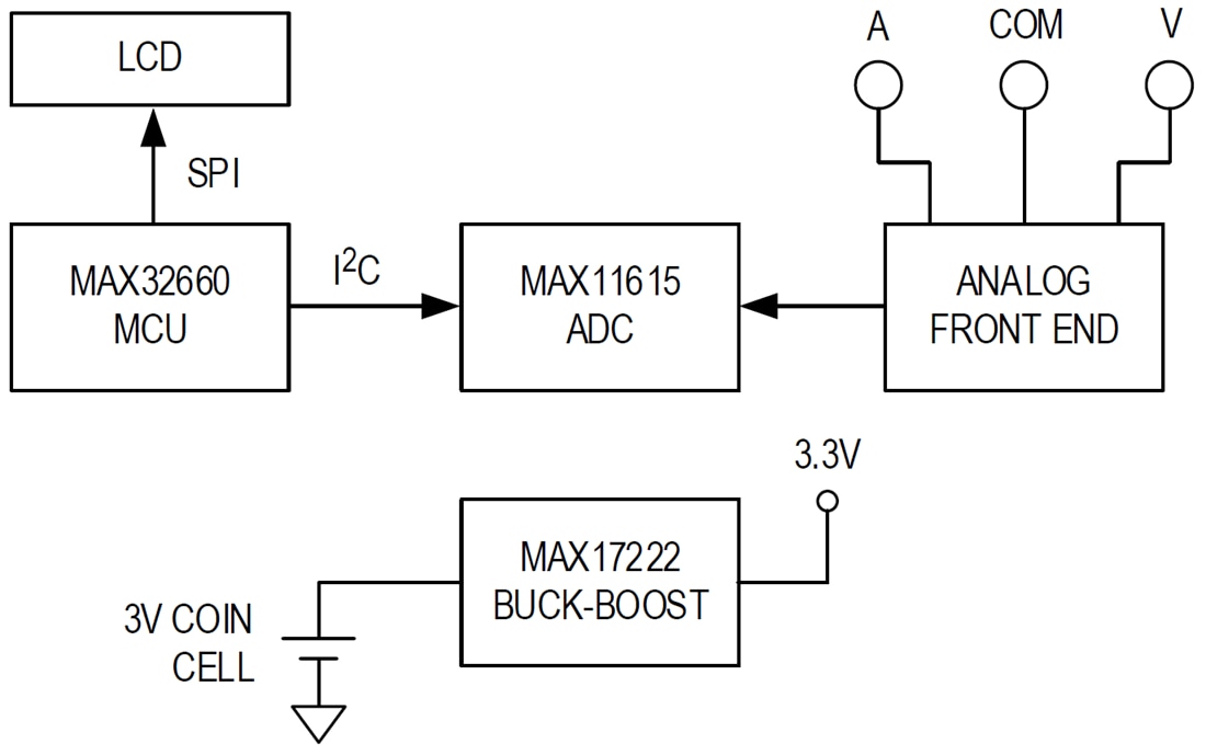
Analog Devices Inc. MAXNANOPWRBD Evaluation Kit creates a simple digital multimeter application example running on a single 1.5V alkaline button cell. To create this example, the evaluation kit combines ADI’s Nanopower technology with ultra-low power, low pin count, MAX32660 Arm® Cortex®-M4 processor with FPU. The kit comes preprogrammed with multimeter example firmware. Apply power to the board with a 1.5V button cell battery or an external 1.5V voltage source. SW1 can be used to cycle through the three operational modes: voltage measurement, current measurement, and frequency measurement.Kit Contents
- MAXNANOPWRBD circuit board
- MAX326325PICO JTAG debugger/programmer
Block Diagram
Yayınlandı: 2019-10-16
| Güncellenmiş: 2023-04-13
