Apex Microtechnology SA306 Low-Cost PWM Brushless Motor Driver ICs
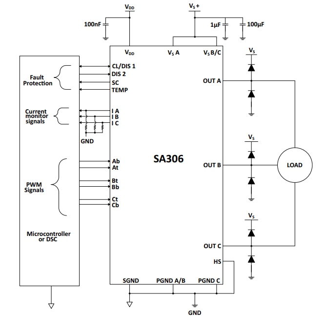
Apex Microtechnology SA306 Low-Cost PWM Brushless Motor Driver ICs are designed to drive three-phase Brushless DC (BLDC) motors. Three independent half-bridges in the Apex Microtechnology SA306 provide over 15 amperes peak output current under microcontroller or DSC control. Thermal and short circuit monitoring is provided, and fault signals are generated so the microcontroller can take appropriate action. Additionally, a cycle-by-cycle current limit offers user-programmable hardware protection independent of the microcontroller. Output current is measured using an innovative low-loss technique.Features
- Low-cost three-phase intelligent switching amplifier
- 8.5V to 60V wide supply range
- Directly connects to most embedded microcontrollers and digital signal controllers
- Integrated gate driver logic with dead-time generation and shoot-through prevention
- 8A continuous, 15A PEAK high output current per phase
- Independent current sensing for each output
- User-programmable cycle-by-cycle current limit protection
Applications
- 3 Phase Brushless DC Motors
- Multiple DC Brush Motors
- Three independent Solenoid Actuators
Typical Connection
Yayınlandı: 2020-08-20
| Güncellenmiş: 2024-04-05
