Mikroe MIKROE-3197 3D HALL 5 Click
Mikroe MIKROE-3197 3D HALL 5 Click Board is an accurate, magnetic-field-sensing Click board. This sensing feature makes the Mikroe Click board ideal for measuring the intensity of the magnetic field across three perpendicular axes. Outstanding features like an embedded self-test and a selectable power mode make the device an excellent choice for various IoT applications. The internal non-volatile memory contains calibration parameters, making the Click board a very accurate spatial magnetic sensor.Mikroe MIKROE-3197 3D HALL 5 click is equipped with the IIS2MDCTR, a low power 3D magnetic sensor IC, from STMicroelectronics. The IIS2MDCTR has a separate Hall sensing element on each axis, allowing a very accurate and reliable measurement of the magnetic field intensity. This is in a 3D space, providing a basis for accurate positional calculations. With two industry-standard interfaces I2C and SPI, the IIS2MDCTR supports communication protocols. The device can operate with 3.3V MCUs only, it is set to work over the I2C by default, and it is already equipped with pull-up resistors.
Features
- Embedded self-test
- Support for hard iron compensation
- Selectable power mode
- 16-bit data output
- Wide dynamic range of measurement (±50 gauss)
- I2C and SPI interfaces
Applications
- Position sensing
- Contactless knobs
- Encoders
- Switches and potentiometers
Board Layout
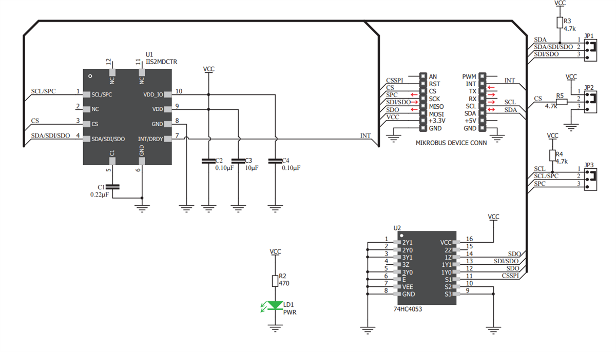
Schematic
Yayınlandı: 2018-11-08
| Güncellenmiş: 2022-08-15
